
为增强我市广告从业人员创作水平,搭建一个展示广告行业创作实力与相互交流的平台,让全社会来了解、关注广告产业、参与广告创作,江门市广告协会将举办 2025 年度“一品怡杯” JMAA创意设计作品大赛。现向全社会发出作品征集通知,望各单位互相传达大赛信息。
本次JMAA 创意设计作品大赛由恩平一品怡山泉水有限公司全程冠名,并得到江门最强势主流媒体江门日报社、江门广播电视台、新会广播电视台、开平广播电视台、台山广播电视台、鹤山广播电视台、恩平广播电视台以及其他户外媒体的全力协办,全方位传播!
一、参赛要求
(一)作品参赛要求:
1、 参加2025 年度JMAA 创意设计作品大赛的作品 , 必须是在2025年创作广告(含商业类、公益类)作品。
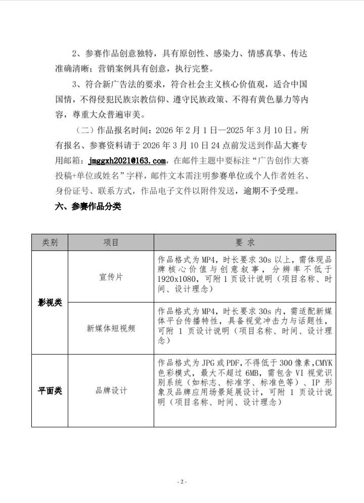
2、参赛作品创意独特,具有原创性、感染力、情感真挚、传达准确清晰;营销案例具有创意,执行完整。
3、符合新广告法的要求,符合社会主义核心价值观,适合中国国情,不得侵犯民族宗教信仰、遵守民族政策、不得有黄色暴力等内容,尊重大众普遍审美。
(二)作品报名时间:2026 年 2月 1 日—2026 年 3 月10 日 。所有报名、参赛资料请于2026 年3 月 10 日24点前发送到 作品 大赛专用邮箱: jmggxh2021@163.com,在邮件主题中要标注“广告创作大赛投稿+单位或姓名”字样,邮件文本需注明参赛单位或个人作者姓名、身份证号、联系方式,作品电子文件以附件发送,逾期不予受理。
二、参赛作品分类
| 类别 | 项目 | 要 求 |
|
影
视 类 |
宣传片 | 作品格式为MP4,时长要求30s以上,需体现品牌核心价值与创意叙事,分辨率不低于1920×1080,可附1页设计说明(项目名称、时间、设计理念) |
| 新媒体
短视频 |
作品格式为MP4,时长要求30s内,需适配新媒体平台传播特性,具备视觉冲击力与话题性,可附1页设计说明(项目名称、时间、设计理念) | |
|
平
面 类 |
品牌设计 | 作品格式为JPG或PDF,不得低于300像素,CMYK色彩模式,最大不超过6MB,需包含VI视觉识别系统(如标志、标准字、标准色等)、IP形象及品牌应用场景延展设计,可附1页设计说明(项目名称、时间、设计理念) |
| 商业设计 | 作品格式为JPG或PDF,不得低于300像素,CMYK色彩模式,最大不超过6MB,需提交系列长图(如产品系列视觉呈现)、海报(商业推广类)及完整宣传策划方案(含创意说明、投放策略等),可附1页设计说明(项目名称、时间、设计理念) | |
| 公益广告 | 作品格式为JPG或PDF,不得低于300像素,CMYK色彩模式,最大不超过6MB,需围绕社会热点公益主题(如环保、反诈、关爱弱势群体等)进行创意设计,具备情感共鸣与传播力,可附1页设计说明(项目名称、时间、设计理念) | |
| 数字AI创作 | 作品格式为JPG或PDF,不得低于300像素,CMYK色彩模式,最大不超过6MB,使用 AI 智能创作生成作品,需注明AI工具名称,同时提交创作思路说明(如创意来源、AI应用环节等),可附1页设计说明(项目名称、时间、设计理念) | |
|
文
创 工 艺 类 |
文创设计 | 作品格式为JPG或PDF,不得低于300像素,CMYK色彩模式,最大不超过6MB,作品需为文创产品(如文具、家居饰品、服饰周边等)、随手礼品、周边文创,需体现文化内涵与实用价值的结合,可附1页设计说明(项目名称、时间、设计理念) |
| 工艺创新 | 作品格式为JPG或PDF或提供小样,作品工艺的表现为创新材料,例如UV工艺,发光字,PVC,玻璃导电等应用,需提交工艺说明(如材料特性、制作流程、创新点等)可附1页设计说明(项目名称、时间、设计理念) | |
|
策
划 类 |
活动全案 | 作品格式为JPG或PDF,作品需系活动类,例如文艺晚会,周年庆典,政企活动等,需包含活动主题、流程规划、视觉设计、执行方案等完整策划内容,可附1页设计说明(项目名称、时间、设计理念) |
| 舞美灯光 | 格作品格式为JPG或PDF(建议PDF整合设计方案 + 效果图 + 关键帧截图)。作品类型:必须为活动类,包括文艺晚会、企业周年庆典、政府/企业大型会议、发布会、文旅演出等。核心内容:必须同时呈现灯光系统设计(布光图、效果渲染、动态光影变化)LED大屏设计(画面内容、分屏逻辑、与灯光的色彩/节奏联动)可附1页设计说明(项目名称、时间、设计理念) |
三、奖项设置
1、每个项目分别设金奖1 、银奖 3、铜奖 4和优秀奖数名等四大级别奖项;
2、每个类别设1 个新锐设计奖。
四、关于费用
本次大赛全程不收取任何费用。
五、活动流程
| 流程 | 时间 |
| 稿件征集 | 2026年2月1日-2026年3月10日 |
| 专家评选 | 2026年3月11日-2026年3月19日 |
| 颁奖会 | 2026年3月28日 |
六、其他事项
1、提交作品前需认真核对,作品确认提交后不可修改;
2、参赛作品凡涉及肖像权、著作权、商标权、名称权等法律有关问题,由参赛单位负责;
3、参赛作品概不退还,江门市广告协会有权将参赛作品进行宣传、展览和编辑出版发行;
4、本次大赛所有参评作品将汇集成册,印制精美画册,每件参评作品附送画册一本;
5、本次大赛的最终解释权归活动主办方所有。
激活五邑广告人的创意思维,提高江门广告整体创作水平,江门广告业的发展有您的一份力,期待您参与到我们活动来。咨询电话:3562233梁小姐



















